
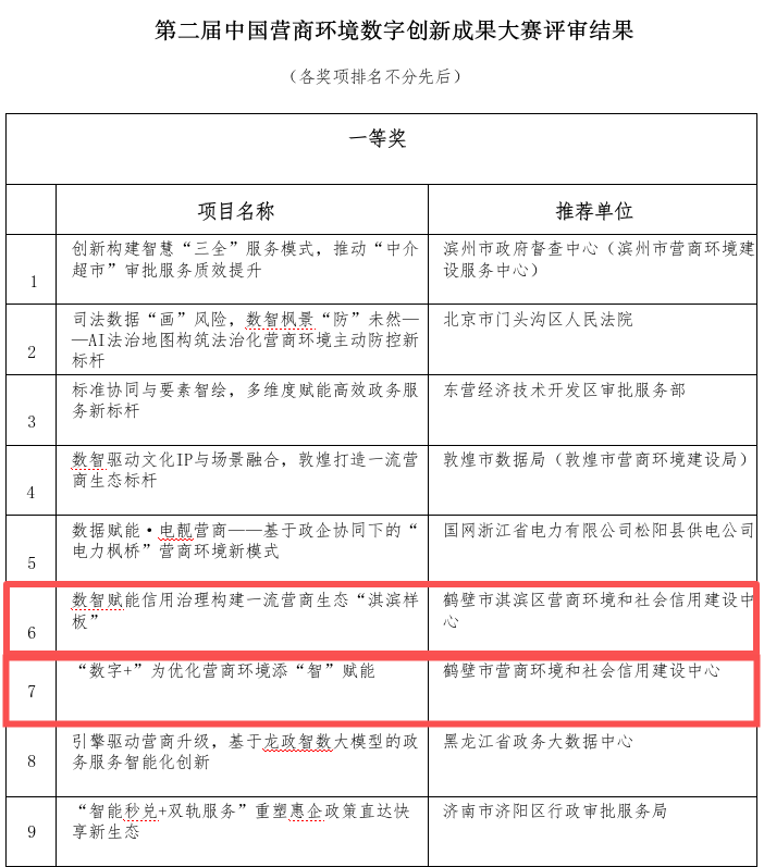
近日,第二届中国营商环境数字创新成果大赛评审结果揭晓,鹤壁市报送的《“数字+”为优化营商环境添“智”赋能》案例和淇滨区报送的《数智赋能信用治理 构建一流营商生态“淇滨样板”》案例,双双荣获一等奖!

近年来,鹤壁市持续锚定市场化、法治化、国际化一流营商环境目标,主动顺应发展新形势、新要求,以数字技术为核心,通过“数字+”模式全面优化营商环境,充分发挥数字化、信息化手段的突出作用,积极探索智能化、信息化、数字化赋能高质量发展新路径,大力推动“数字+”贯通营商环境各领域、再优化再升级,为企业发展提供智能化支撑。

具体实践中:
全省率先搭建并持续升级营商环境监测评价服务平台,实现指标无感监测、改革任务全程督办和政策智能分析,为优化营商环境的顶层设计和实践探索提供数据支撑。
部署AI助手,为群众提供便捷的政务咨询新体验,解决群众“指南看不懂”和“线下来回跑”等难题,实现政务服务从“面对面”向“屏对屏”转变。
整合多部门数据资源、数据、功能,打造“鹤信码”,着力破解监管过程中数据壁垒、“信息孤岛”问题,为“智慧+信用”监管提供了强有力平台和技术支撑,实现企业信用信息一码查询。
构建“1+1+3+N”数智城市核心框架,围绕城市“生命线”、消防通道占用、重大活动安保等场景优化交通出行、城市安全及产业发展,全面提升城市智能安全管理水平。
此外,运用“数字+遥感技术”构建全域安全感知技术体系,利用卫星、无人机和传感器提升防灾减灾能力,为企业应对自然灾害提供坚强保障,让城市治理更加精细化、智能化。
下一步,鹤壁市将继续聚焦营商环境建设主线,持续做好顶层设计,加强数字基础设施建设、数字技术深度应用、数据要素价值共创共享,推动技术融合、业务融合、数据融合,加快发展高效协同的数字营商环境,构建多元主体共同参与和协同创新的营商环境,切实为企业群众减轻负担,为建设新时代高质量发展示范城市注入新的动力。
近年来,淇滨区紧扣营商环境优化核心目标,以数智技术为引擎,深度推进信用体系建设与营商环境融合发展。该区搭建区级公共信用信息共享平台,全面归集整合各类市场主体信用数据,打通部门间信息壁垒,构建起信用信息归集、共享、应用全流程闭环体系,为精准化、智能化信用治理夯实了数字根基。依托大数据、人工智能技术,创新打造“事前信用承诺、事中分级分类监管、事后便捷信用修复”全链条治理模式,实现信用治理效能全面跃升。

具体实践中:
淇滨区全面推行政务服务信用承诺制,落地“信用+秒批”便民惠企举措,大幅精简审批流程、压缩办理时限。
聚焦精准监管、柔性执法,在重点领域推行企业信用分级分类监管,创新“信用+网格”治理模式,借助“鹤信码”实现多领域监管一码通办,最大限度减少涉企检查,真正做到对守信主体“无事不扰”。
同时率先建立行政处罚信息信用修复主动告知机制,开通线上线下一站式修复通道,助力失信企业快速重塑信用,维护公平有序的市场环境。
下一步,淇滨区将持续深化数智赋能信用治理创新,不断完善工作机制、拓展应用场景,擦亮信用治理“淇滨样板”金字招牌,以诚信底色厚植营商环境优势,为区域高质量发展注入更加强劲的动能。
编辑:董铠丽丨责编:刘颖丨监制:冯红亮
收藏
点赞
举报